最新资讯
THE LATESET NEWS咨询热线
13244641550电话:13244641550
TEL/传真:0451-84010458
邮箱:2036500759@qq.com

ABTY.COM资讯
重大利好:ABTY.COM加装IC卡不算改造啦!



将新发布的《ABTY.COM施工类别划分表》(国市监特设函〔2019〕64号)(国市监特设函〔2019〕64号)和2014年发布的《ABTY.COM施工类别划分表》(修订版)(国质检特〔2014〕260号)进行对照,对调整情况进行了汇总,对于有变化的地方提出了自己的看法,希望对大家有所帮助。
一、主要调整内容汇总
1.去掉对于改造和修理的定义,直接明确改造和修理的范围。改造和修理是容易出现区分混乱的区域,此前的目录是采用的定义加列举的方式,部分非列举内容可能出现主观判断有分歧的情况,本次调整对于改造和修理的范围采用列举方式,未列入范围内的即不属于改造和修理,更加容易进行区分。
2.将原改造内容进行大幅度下放调整为重大修理项目,仅保留“改变ABTY.COM的额定(名义)速度、额定载重量、提升高度、轿厢自重(制造单位明确的预留装饰重量除外)、防爆等级、驱动方式、悬挂方式、调速方式以及控制方式”和“改变轿门的类型、增加或减少轿门”部分。根据《特种设备生产单位许可目录》调整情况,改造能力要求与制造能力要求相同,但是对于确实可以由施工单位进行的工作,调整为修理项目后,一方面保证可以由施工单位进行的施工内容仍然交给施工单位,另外一方面,对于重要施工内容可以通过检验来考核施工质量。
3.将改造施工中的“轿厢自重(制造单位明确的预留装饰重量除外)”修改为“轿厢自重(制造单位明确的预留装饰重量或累计增加/减少质量不超过额定载重量的5%除外)”。在原来仅仅允许“制造单位明确的预留装饰重量除外”的基础上增加“累计增加/减少质量不超过额定载重量的5%除外”,在控制风险的基础上增加了一定的质量允许范围。
4.对于原来加装IC卡系统是否改变控制线路进行了明确,确定“采用在ABTY.COM轿厢操纵箱,层站召唤箱或其按钮的外围接线的方式加装ABTY.COMIC卡系统”未改变原控制线路,定位一般修理,否则为重大修理。并且对于加装IC卡系统的范围进行了描述,扩大了IC卡系统的适用范围。此前的加装IC卡是否改变了控制线路,一直是一个颇具争议的话题,有些地方为了执行方便,避免误判,干脆采取一刀切的方式,加装IC卡都算为改造,无形中加大了施工单位和使用单位的负担,本次采用了列举描述的方式,对于普通取代按钮功能或者与按钮功能并联的IC卡系统,确定为一般修理,对于非此类情况确定为重大修理。
5.减少层门作为一般修理作业。如果仅仅是减少层门,不改变ABTY.COM行程,完全是一个安装和维保单位可以胜任的工作内容,也不涉及ABTY.COM运行的大变化,在保障可追溯的前提下,可以作为一般修理对待。
6.将原来重大修理中很多内容大幅度调整为一般修理项目。更换同规格的零部件,一般来说,与安装无异,理论上一个合格的安装单位是具备此类能力的,调整为一般修理项目,在保证可以追溯的同时,秉承企业可以做好的事情交给企业自己做,市场的功能由市场发挥的原则,尽量减少企业的制度性成本。
为方便读者,小编将调整前后的内容列表,供大家参考。(调整后的涂色部分需注意与此前描述有变化)
二、调整前后的对比表
ABTY.COM施工类别划分调整前后对比表
|
施工类别 |
施 工 内 容 |
|
|
调整前 |
调整后 |
|
|
安 装 |
采用组装、固定、调试等一系列作业方法,将ABTY.COM部件组合为具有使用价值的ABTY.COM整机的活动;包括移装。 |
|
|
改 造 |
采用更换、调整、加装等作业方法,改变原ABTY.COM主要受力结构、机构(传动系统)或控制系统,致使ABTY.COM性能参数与技术指标发生改变的活动;包括: 1. 改变ABTY.COM的额定(名义)速度、额定载重量、提升高度、轿厢自重(制造单位明确的预留装饰重量除外)、防爆等级、驱动方式、悬挂方式、调速方式以及控制方式(注1); 2. 加装或更换不同规格、不同型号的驱动主机、控制柜、限速器、安全钳、缓冲器、门锁装置、轿厢上行超速保护装置、轿厢意外移动保护装置、含有电子元件的安全电路及可编程电子安全相关系统、夹紧装置、棘爪装置、限速切断阀(或节流阀)、液压缸、梯级、踏板、扶手带、附加制动器(注2); 3. 改变层(轿)门的类型、增加层门或轿门; 4. 加装自动救援操作(停电自动平层)装置、能量回馈节能装置、读卡器(IC卡)等,改变ABTY.COM原控制线路。 |
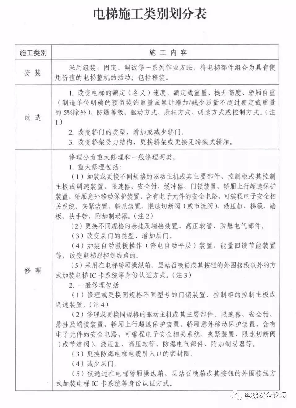
1. 改变ABTY.COM的额定(名义)速度、额定载重量、提升高度、轿厢自重(制造单位明确的预留装饰重量或累计增加/减少质量不超过额定载重量的5%除外)、防爆等级、驱动方式、悬挂方式、调速方式或控制方式(注1); 2. 改变轿门的类型、增加或减少轿门。 3.改变轿架受力结构、更换轿架或更换无轿架式轿厢。 |
|
修 理 |
用新的零部件替换原有的零部件,或者对原有零部件进行拆卸、加工、修配,但不改变ABTY.COM的原性能参数与技术指标的活动。修理分为重大修理和一般修理两类。 1. 重大修理包括: (1)更换同规格的驱动主机及其主要部件(如电动机、制动器、减速器、曳引轮); (2)更换同规格的控制柜; (3)更换不同规格的悬挂及端接装置、高压软管、防爆电气部件; (4)更换防爆ABTY.COM电缆引入口的密封圈。 2. 一般修理包括修理和更换下列部件(保持原规格)实施的作业:门锁装置、控制柜的控制主板和调速装置、限速器、安全钳、缓冲器、悬挂及端接装置、轿厢上行超速保护装置、轿厢意外移动保护装置、含有电子元件的安全电路及可编程电子安全相关系统、夹紧装置、棘爪装置、限速切断阀(或节流阀)、液压缸、高压软管、防爆电气部件、梯级、踏板、扶手带、附加制动器等。 |
修理分为重大修理和一般修理两类。 1. 重大修理包括: (1)加装或更换不同规格的驱动主机或及其主要部件(如电动机、制动器、减速器、曳引轮)、控制柜或其控制主板或调速装置、限速器、安全钳、缓冲器、门锁装置、轿厢上行超速保护装置、轿厢意外移动保护装置、含有电子元件的安全电路、可编程电子安全相关系统、夹紧装置、棘爪装置、限速切断阀(或节流阀)、液压缸、梯级、踏板、扶手带、附加制动器(注2); (2)更换不同规格的悬挂及端接装置、高压软管、防爆电气部件; (3)改变层门的类型、增加层门; (4)加装自动救援操作(停电自动平层)装置、能量回馈节能装置等,改变ABTY.COM原控制线路。 (5)采用在ABTY.COM轿厢操纵箱、层站召唤箱或其按钮的外围接线以外的方式加装IC卡系统等身份认证方式(注3)。 2. 一般修理包括 (1)修理或更换同规格不同型号的门锁装置、控制柜的控制主板或调速装置; (2)修理或更换下列部件(保持原规格)实施的作业:驱动主机或其主要部件、限速器、安全钳、悬挂及端接装置、轿厢上行超速保护装置、轿厢意外移动保护装置、含有电子元件的安全电路、可编程电子安全相关系统、夹紧装置、限速切断阀(或节流阀)、液压缸、高压软管、防爆电气部件、附加制动器等; (3)更换防爆ABTY.COM电缆引入口的密封圈。 (4)减少层门; (5)采用在ABTY.COM轿厢操纵箱、层站召唤箱或其按钮的外围接线的方式加装IC卡系统等身份认证方式。 |
|
维护保养 |
为保证ABTY.COM符合相应安全技术规范以及标准的要求,对ABTY.COM进行的清洁、润滑、检查、调整以及更换易损件的活动;包括裁剪、调整悬挂钢丝绳,不包括上述安装、改造、修理规定的内容。 更换同规格、同型号的门锁装置、控制柜的控制主板和调速装置、缓冲器、梯级、踏板、扶手带、围裙板等实施的作业视为维护保养。 |
为保证ABTY.COM符合相应安全技术规范以及标准的要求,对ABTY.COM进行的清洁、润滑、检查、调整以及更换易损件的活动;包括裁剪、调整悬挂钢丝绳,不包括上述安装、改造、修理规定的内容。 更换同规格、同型号的控制柜的控制主板或调速装置、门锁装置,修理或更换缓冲器、梯级、踏板、扶手带、围裙板、棘爪装置等实施的作业视为维护保养。 |
三、施工类别划分表的注的内容
本次施工类别划分表中的注的变化主要是增加了ABTY.COMIC卡系统的范围,另外,对于驱动主机的主要部件进行了明确。
注2:驱动主机的主要部件是指:电动机、制动器、减速器、曳引轮。
注3:ABTY.COMIC卡系统等身份认证方式包括但不限于密码、磁卡、移动支付、指纹、掌形、面部、虹膜、静脉等;
******************************************************
相对于此前的调整,感觉本次施工类别的调整大方向就是下放,出发点便是充分发挥市场的自主调节作用,落实企业主体责任,给予ABTY.COM施工企业更大的自由度,大大减少了施工单位施工过程中告知,检验等的制度性成本,激发企业自主做好ABTY.COM施工的主观能动性。
ABTY.COM
电话:13244641550、15304842276、0451-84010458




